トヨタ、国交省に型式指定申請に関する再発防止報告書を提出
(11/15)
前の画像
(11/15)
次の画像
記事へ
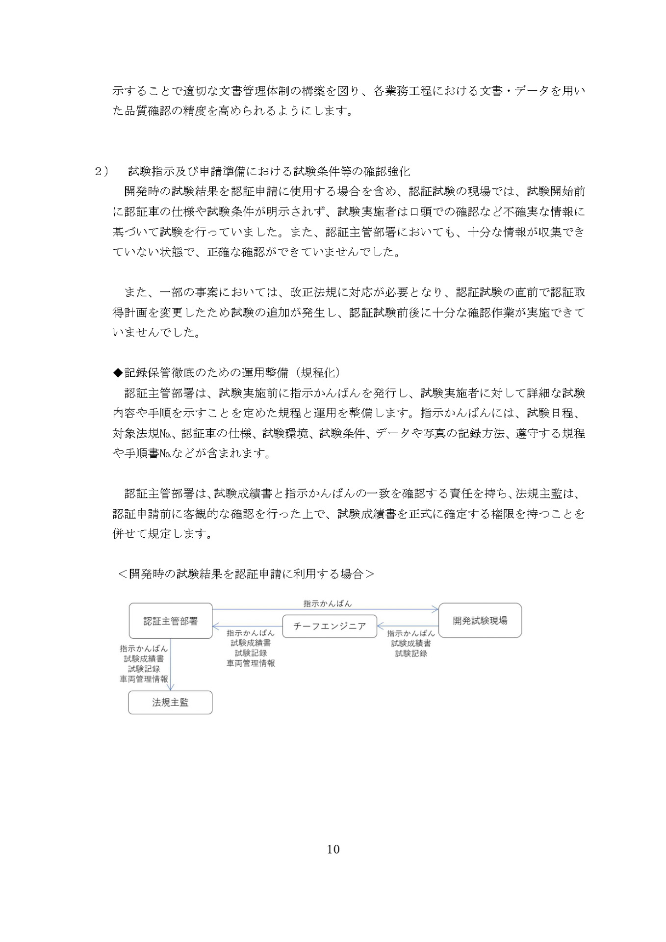
国土交通省報告書
前の画像
(11/15)
次の画像
記事へ