前の画像
次の画像
記事へ
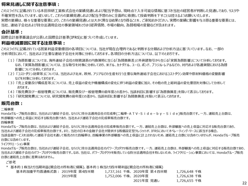
2020年度決算資料
ホンダ、三部敏宏新社長が就任会見 2050年カーボンニュートラルに向けたロードマップ発表
2021年4月23日
ホンダ、2020年度第3四半期決算発表「軽自動車の電動化ももちろん念頭に入れている」と倉石副社長
2021年2月9日
ホンダ、2020年度第2四半期決算発表 営業利益が黒字化して前年同期比でプラスに
2020年11月6日
ホンダ、2020年度通期見通しで営業利益2000億円を計画
2020年8月5日
ホンダ、2020年3月期決算発表。売上収益14兆9310億円、営業利益は12.8%減の6336億円に
2020年5月12日